Documentation Index
Fetch the complete documentation index at: https://docs.injective.network/llms.txt
Use this file to discover all available pages before exploring further.
Workflow
Conceptual Overview
To recap, eachOperator is responsible for maintaining 2 secure processes:
- A fully synced Injective Chain
Validatornode (injectivedprocess) - The
Orchestratorservice (peggo orchestratorprocess) which interacts with both networks. Implicitly, an RPC endpoint to a fully synced Ethereum node is required as well (see peggo .env example)
- Move token assets from Ethereum to Injective
- Move token assets from Injective to Ethereum
- Keep the
Peggy.solcontract in sync with the activeValidator Seton Injective
peggo without ever being a Validator. Peggo automatically runs in “relayer mode” when configured to run with an address not associated with a Validator.
In this mode, only 2 things can happen:
- new token batches can be created on Injective
- confirmed valsets/batches can be relayed to Ethereum
Types of Assets
Native Ethereum assets
Any asset originating from Ethereum which implements the ERC-20 standard can be transferred from Ethereum to Injective by calling thesendToInjective function on the Peggy.sol contract which transfers tokens from the sender’s balance to the Peggy contract.
The Operators all run their peggo processes which submit MsgDepositClaim messages describing the deposit they have observed. Once more than 66% of all voting power has submitted a claim for this specific deposit representative tokens are minted and issued to the Injective Chain address that the sender requested.
These representative tokens have a denomination prefix of peggy concatenated with the ERC-20 token hex address, e.g. peggy0xdac17f958d2ee523a2206206994597c13d831ec7.
Native Cosmos SDK assets
An asset native to a Cosmos SDK chain (e.g.ATOM) first must be represented on Ethereum before it’s possible to bridge it. To do so, the Peggy contract allows anyone to create a new ERC-20 token representing a Cosmos asset by calling the deployERC20 function.
This endpoint is not permissioned, so it is up to the validators and the users of the Peggy bridge to declare any given ERC-20 token as the representation of a given asset.
When a user on Ethereum calls deployERC20 they pass arguments describing the desired asset. Peggy.sol uses an ERC-20 factory to deploy the actual ERC-20 contract and assigns ownership of the entire balance of the new token to the Peggy contract itself before emitting an ERC20DeployedEvent.
The peggo orchestrators observe this event and decide if a Cosmos asset has been accurately represented (correct decimals, correct name, no pre-existing representation). If this is the case, the ERC-20 contract address is adopted and stored as the definitive representation of that Cosmos asset on Ethereum.
Orchestrator (Peggo) subprocesses
The peggo orchestrator process consists of 4 subprocesses running concurrently at exact intervals (loops). These are:
Signerwhich signs newValidator Setupdates andToken Batcheswith theOperator’s Ethereum keys and submits using messages.Oraclewhich observes Ethereum events and sends them as claims to Injective.Relayerwhich submits confirmedValidator Setupdates andToken Batchesto thePeggy Contracton EthereumBatch Creatorwhich observes (new) withdrawals on Injective and decides which of these to batch according to their type and the configuredPEGGO_MIN_BATCH_FEE_USDvalue
Batch Creator
The purpose of theBatch Creator is only in creating token batches on the Injective side. The relevant Peggy module RPC is not permissioned so anyone can create a batch.
When a user wants to withdraw assets from Injective to Ethereum they send a special message to Injective (MsgSendToEth) which adds their withdrawal to Peggy Tx Pool.
Batch Creator continually queries the pool for withdrawals (by token type) and issues a MsgRequestBatch to Injective when a potential batch satisfies the configured PEGGO_MIN_BATCH_FEE_USD value (see .env example).
On the receiving end, all pooled withdrawals matching the token type in the request are moved from the Outgoing Tx Pool as a single batch and placed in the Outgoing Batch Pool.
Signer
The responsibility of Signer is to provide confirmations that anOperator (Orchestrator) is partaking in bridge activity. Failure to provide these confirmations results in slashing penalties for the orchestrator’s Validator.
In other words, this process must be running at all times for a Validator node.
Any payload moving in the Injective->Ethereum pipeline (Validator Set updates/Token Batches) requires Validator signatures to be successfully relayed to Ethereum. Certain calls on Peggy Contract accept an array of signatures to be checked against the Validator Set in the contract itself.
Orchestrators make these signatures with their Delegate Ethereum address: this is an Ethereum address decided by the Operator upon initial setup (SetOrchestratorAddress). This address then represents that validator on the Ethereum blockchain and will be added as a signing member of the multisig with a weighted voting power as close as possible to the Injective Chain voting power.
Whenever Signer finds that there is a unconfirmed valset update (token batch) present within the Peggy Module it issues a MsgConfirmValset (MsgConfirmBatch) as proof that the operating Validator is active in bridge activity.
Oracle
Monitors the Ethereum network for new events involving thePeggy Contract.
Every event emitted by the contract has a unique event nonce. This nonce value is crucial in coordinating Orchestrators to properly observe contract activity and make sure Injective acknowledges them via Claims.
Multiple claims of the same nonce make up an Attestation and when the majority (2/3) of orchestrators have observed an event its particular logic gets executed on Injective.
If 2/3 of the validators can not agree on a single Attestation, the oracle is halted. This means no new events will be relayed from Ethereum until some of the validators change their votes. There is no slashing condition for this, with reasoning outlined in the slashing spec
There are 4 types of events emitted from Peggy.sol:
TransactionBatchExecutedEvent- event indicating that a token batch (withdrawals) has been successfully relayed to EthereumValsetUpdatedEvent- event indicating that aValidator Setupdate has been successfully relayed to EthereumSendToInjectiveEvent- event indicating that a new deposit to Injective has been initiatedERC20DeployedEvent- event indicating a new Cosmos token has been registered on Ethereum
Oracle implementation ignores the last 12 blocks on Ethereum to ensure block finality. In reality, this means latest events are observed 2-3 minutes after they occurred.
Relayer
Relayer bundles valset updates (or token batches) along with their confirmations into an Ethereum transaction and sends it to the Peggy contract.
Keep in mind that these messages cost a variable amount of money based on wildly changing Ethereum gas prices, so it’s not unreasonable for a single batch to cost over a million gas.
A major design decision for our relayer rewards was to always issue them on the Ethereum chain. This has downsides, namely some strange behavior in the case of validator set update rewards.
But the upsides are undeniable, because the Ethereum messages pay msg.sender any existing bot in the Ethereum ecosystem will pick them up and try to submit them. This makes the relaying market much more competitive and less prone to cabal like behavior.
End-to-end Lifecycle
This document describes the end to end lifecycle of the Peggy bridge.Peggy Smart Contract Deployment
In order to deploy the Peggy contract, the validator set of the native chain (Injective Chain) must be known. Upon deploying the Peggy contract suite (Peggy Implementation, Proxy contract, and ProxyAdmin contracts), the Peggy contract (the Proxy contract) must be initialized with the validator set. Upon initialization aValsetUpdatedEvent is emitted from the contract.
The proxy contract is used to upgrade Peggy Implementation contract which is needed for bug fixing and potential improvements during initial phase. It is a simple wrapper or “proxy” which users interact with directly and is in charge of forwarding transactions to the Peggy implementation contract, which contains the logic. The key concept to understand is that the implementation contract can be replaced but the proxy (the access point) is never changed.
The ProxyAdmin is a central admin for the Peggy proxy, which simplifies management. It controls upgradability and ownership transfers. The ProxyAdmin contract itself has a built-in expiration time which, once expired, prevents the Peggy implementation contract from being upgraded in the future.
Then the following peggy genesis params should be updated:
bridge_ethereum_addresswith Peggy proxy contract addressbridge_contract_start_heightwith the height at which the Peggy proxy contract was deployed
Operators should start their peggo processes and eventually observe that the initial ValsetUpdatedEvent is attested on Injective.
Updating Injective Chain validator set on Ethereum

- Creating a new Valset on Injective: A new Valset is automatically created on the Injective Chain when either:
- the cumulative difference of the current validator set powers compared to the last recorded Valset exceeds 5%
- a validator begins unbonding from the set
- Confirming a Valset on Injective: Each
Operatoris responsible for confirming Valset updates that are created on Injective. TheSignerprocess sends these confirmations viaMsgConfirmValsetby having the validator’s delegated Ethereum key sign over a compressed representation of the Valset data. ThePeggy moduleverifies the validity of the signature and persists it to its state. - Updating the Valset on the Peggy contract: After a 2/3+ 1 majority of validators have submitted their confirmations for a given Valset,
Relayersubmits the new Valset data to the Peggy contract by callingupdateValset. The Peggy contract then validates the data, updates the valset checkpoint, transfers valset rewards to sender and emits aValsetUpdatedEvent. - Acknowledging the
ValsetUpdatedEventon Injective:Oraclewitnesses theValsetUpdatedEventon Ethereum, and sends aMsgValsetUpdatedClaimwhich informs thePeggy modulethat the Valset has been updated on Ethereum. - Pruning Valsets on Injective: Once a 2/3 majority of validators send their claim for a given
ValsetUpdateEvent, all the previous valsets are pruned from thePeggy modulestate. - Validator Slashing: Validators are subject to slashing after a configured window of time (
SignedValsetsWindow) for not providing confirmations. Read more valset slashing
Transferring ERC-20 tokens from Ethereum to Injective

-
Depositing ERC-20 tokens on the Peggy Contract: A user initiates a transfer of ERC-20 tokens from Ethereum to Injective by calling the
sendToInjectivefunction on the Peggy contract which deposits tokens on the Peggy contract and emits aSendToInjectiveEvent. The deposited tokens will remain locked until withdrawn at some undetermined point in the future. This event contains the amount and type of tokens, as well as a destination address on the Injective Chain to receive the funds. -
Confirming the deposit: Each
Oraclewitnesses theSendToInjectiveEventand sends aMsgDepositClaimwhich contains the deposit information to the Peggy module. - Minting tokens on the Injective: Once a majority of validators confirm the deposit claim, the deposit is processed.
- If the asset is Ethereum originated, the tokens are minted and transferred to the intended recipient’s address on the Injective Chain.
- If the asset is Cosmos-SDK originated, the coins are unlocked and transferred to the intended recipient’s address on the Injective Chain.
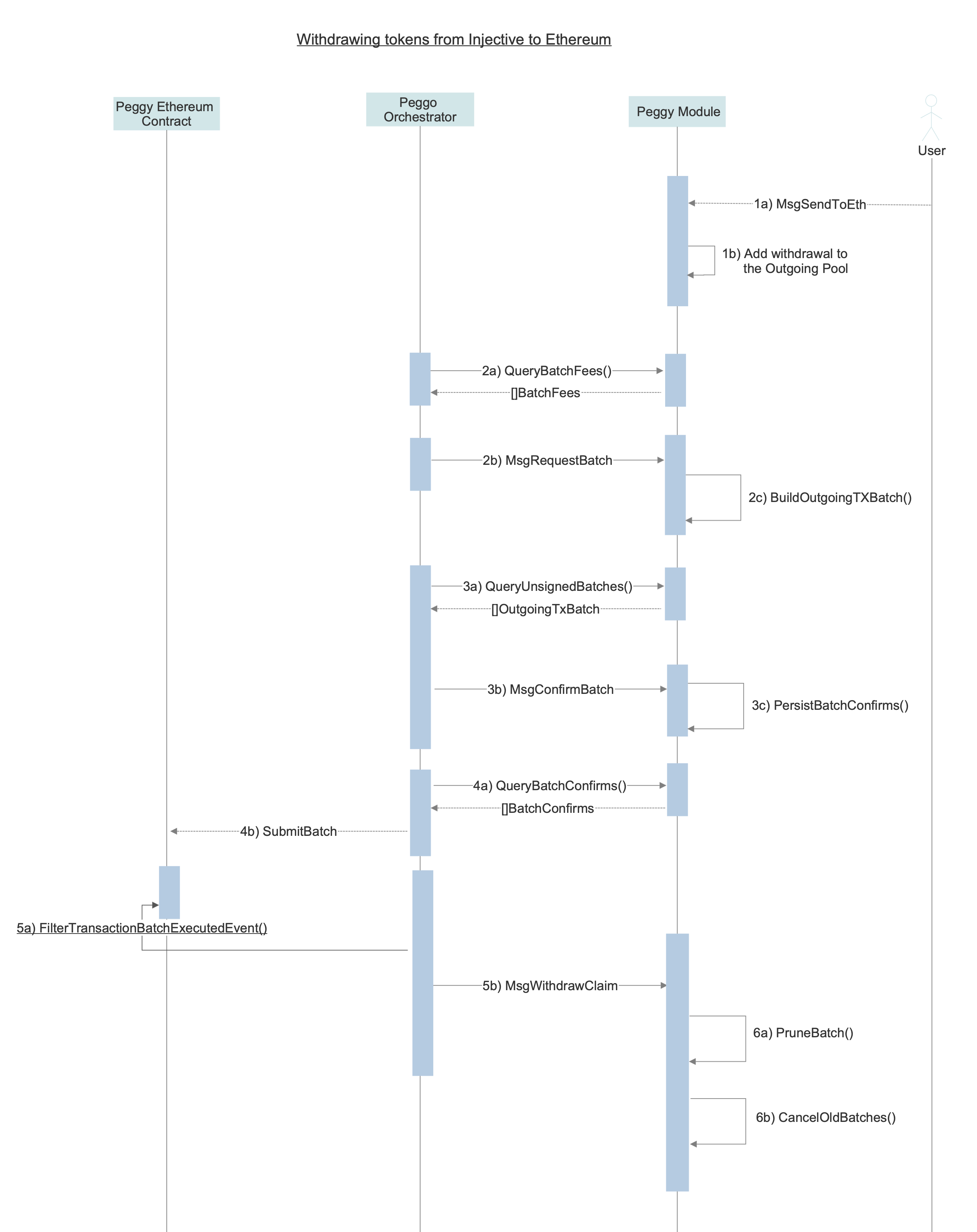
Withdrawing tokens from Injective to Ethereum

- Request Withdrawal from Injective: A user can initiate the transfer of assets from the Injective Chain to Ethereum by sending a
MsgSendToEthtransaction to the peggy module.- If the asset is Ethereum native, the represented tokens are burnt.
- If the asset is Cosmos SDK native, coins are locked in the module. The withdrawal is then added to
Outgoing Tx Pool.
- Batch Creation: A
Batch Creatorobserves the pool of pending withdrawals. The batch creator (or any external third party) then requests a batch of to be created for given token by sendingMsgRequestBatchto the Injective Chain. ThePeggy modulecollects withdrawals matching the token type into a batch and puts it inOutgoing Batch Pool. - Batch Confirmation: Upon detecting the existence of an Outgoing Batch, the
Signersigns over the batch with its Ethereum key and submits aMsgConfirmBatchtx to the Peggy module. - Submit Batch to Peggy Contract: Once a majority of validators confirm the batch, the
RelayercallssubmitBatchon the Peggy contract with the batch and its confirmations. The Peggy contract validates the signatures, updates the batch checkpoint, processes the batch ERC-20 withdrawals, transfers the batch fee to the tx sender and emits aTransactionBatchExecutedEvent. - Send Withdrawal Claim to Injective:
Oracleswitness theTransactionBatchExecutedEventand send aMsgWithdrawClaimcontaining the withdrawal information to the Peggy module. - Prune Batches Once a majority of validators submit their
MsgWithdrawClaim, the batch is deleted along and all previous batches are cancelled on the Peggy module. Withdrawals in cancelled batches get moved back intoOutgoing Tx Pool. - Batch Slashing: Validators are responsible for confirming batches and are subject to slashing if they fail to do so. Read more on batch slashing.
